30
1
您好,欢迎访问天津农村产权交易所!
登录
用户登录
验证码登录
立即注册
忘记密码
登录
获取验证码
立即注册
忘记密码
登录
注册
首页
交易项目
农村集体资源性资产
农村经营性资产
农户承包土地经营权
集体林木资产处置
农业生产设施设备
集体建设用地
农村小微工程
农村建设项目招标
交易公告
成交公示
鉴证公告
场外交易公示
中标公告
招投标鉴证公告
农村产改
农村金融
涉农贷款
农业保险
下载专区
交易规则
资料下载
基层党建
关于我们
本所简介
联系我们
组织机构
会员信息
互动问答
常见问题
旧版平台入口
合同搜索
搜索
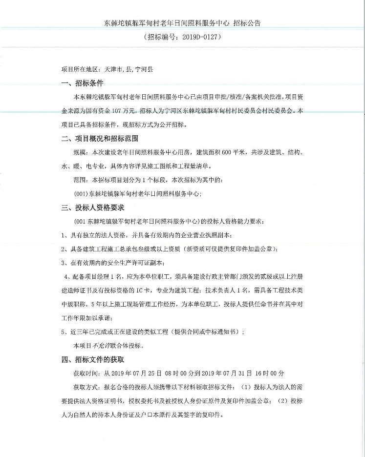
东棘坨镇躲军甸村老年日间照料服务中心 招标公告
来源:中国招标投标公共服务平台
发布时间:2019-07-26
浏览次数:6201
本文来源:
http://bulletin.cebpubservice.com/biddingBulletin/2019-07-25/1669146.html